日本最大のレポートサイト HAPPYCAMPUS

検索オプション
  • 私のホーム
  • 私の資料
  • 私のMEMO
  • 資料広場
  • アップロード

農地売買契約書2

閲覧数4,298
ダウンロード数4
履歴確認

    • ページ数 : 1ページ
    • 全体公開

    資料の原本内容

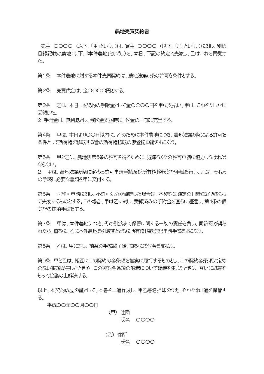
    農地売買契約書
     売主 〇〇〇〇 (以下、「甲」という。)は、買主 〇〇〇〇 (以下、「乙」という。)に対し、別紙目録記載の農地(以下、「本件農地」という。)を、本日、下記の約定で売渡し、乙はこれを買受けた。 第1条  本件農地に対する本件売買契約は、農地法第5条の許可を条件とする。 第2条  売買代金は、金〇〇〇〇円とする。 第3条  乙は、本日、本契約の手附金として金〇〇〇〇円を甲に支払い、甲は、これをたしかに受領した。 2 手附金は、無利息とし、残代金支払時に、代金の一部に充当する。 第4条  甲は、本日より○○日以内に、乙のために本件農地につき、農地法第5条による許可を条件として所有権を移転する旨の所有権移転の仮登記申請をおこなう。 第5条  甲と乙は、農地法第5条の許可を得るために、遅滞なくその許可申請に協力しなければならない。 2  甲は、農地法第5条に定める許可申請手続及び所有権移転登記手続を行い、乙は、それらの手続に必要な書類を甲に交付する。 第6条  同許可申請に対し、不許可処分が確定した場合は、本契約は確定の日時の経過をもって失効するものとする。この場合、甲は乙に対し、受領済みの手附金を直ちに返還し、第4条の仮登記の抹消手続をする。 第7条  甲は、本件農地につき、その引渡まで保管に関する一切の責任を負い、同許可が得られたら、直ちに、乙に本件農地を引渡すとともに所有権移転登記申請手続をおこなう。 第8条  乙は、甲に対し、前条の手続終了後、直ちに残代金を支払う。 第9条 甲と乙は、相互にこの契約の各条項を誠実に履行するものとし、この契約各条項に定めのない事項が生じたときや、この契約各条項の解釈について疑義を生じたときは、互いに誠意をもって協議の上解決する。 以上、本契約成立の証として、本書を二通作成し、甲乙署名押印のうえ、それぞれ1通を保管する。
       平成〇〇年〇〇月〇〇日
                           (甲) 住所                              氏名  〇〇〇〇                       (乙) 住所                              氏名  〇〇〇〇

    コメント0件

    コメント追加

    コメントを書込むには会員登録するか、すでに会員の方はログインしてください。